映泰NF61S主板说明书
时间:2025-12-10 15:27:44
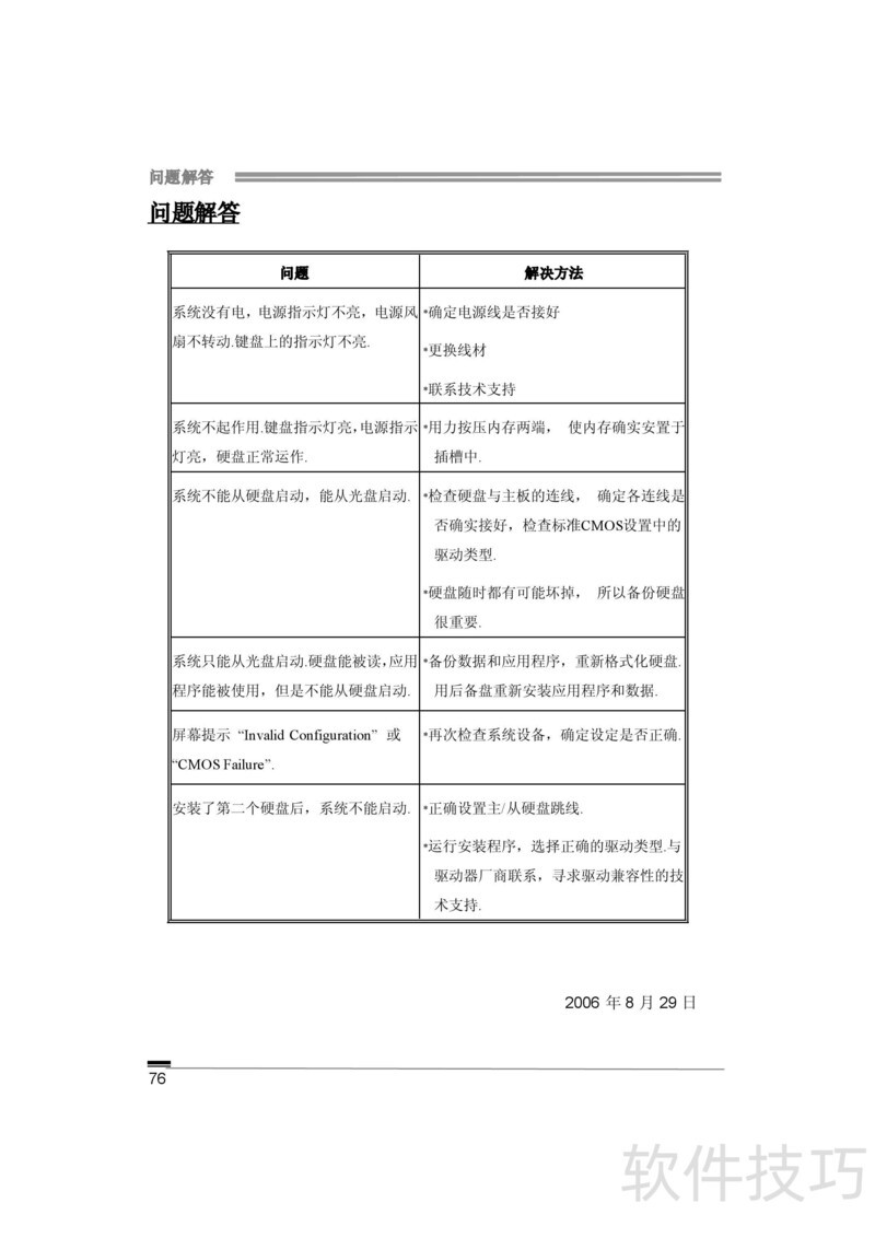
本文是映泰NF微ATX主板使用指南,全面解析安装步骤、操作方法和常见故障解决策略,助您迅速成为该款主板的高手!
、 本文是映泰NF61S Micro AM2主板的使用指南,详细介绍产品操作方法及常见问题的解决措施。
时间:2025-12-10 15:27:44
本文是映泰NF微ATX主板使用指南,全面解析安装步骤、操作方法和常见故障解决策略,助您迅速成为该款主板的高手!
、 本文是映泰NF61S Micro AM2主板的使用指南,详细介绍产品操作方法及常见问题的解决措施。